您的瀏覽器不支援JavaScript功能,若部份網頁功能無法正常使用時,請開啟瀏覽器JavaScript狀態
友善列印 :
請利用鍵盤按住Ctrl + P開啟列印功能
字級設定 :
IE6請利用鍵盤按住ALT鍵 + V → X → (G)最大(L)較大(M)中(S)較小(A)小,來選擇適合您的文字大小,
而IE7或Firefox瀏覽器則可利用鍵盤 Ctrl + (+)放大 (-)縮小來改變字型大小。
跳到主要內容區塊 Go To Center block

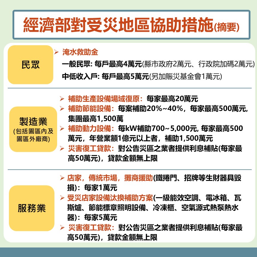
花蓮馬太鞍溪堰塞湖專案

:::

為利重大天然災害發生後即時揭露政府各項提供受災民眾之「災害救(協)助事項」,本會報已彙整相關機關(單位、機構)「花蓮馬太鞍溪堰塞湖專案災害救(協)助事項」公告連結「一站式網頁」,以強化災後復原資訊揭露並供民眾即時查閱。相關「災害救(協)助事項」如下所示,各部會措施請點以下相關連結。

回到置頂 關閉選單